Skip to main content Link Menu Expand (external link) Document Search Copy Copied
  • Microsoft spent years building Copilot as a feature-layer assistant embedded across apps.
  • Anthropic’s “coworker” framing landed in months because it chose a higher abstraction layer: role-based reasoning over tool-by-tool help.
  • The real difference isn’t model quality—it’s where each company integrated AI in the stack.
  • This is a classic platform vs. paradigm shift story.

Coworer vs copilot

The original Microsoft ambition (long before GenAI hype)

Let’s give credit where it’s due. Microsoft has been chasing the same north star for years:

Software that works like a smart colleague, not a passive tool.

This showed up repeatedly:

  • Office Assistant (Clippy) → intent, but wrong era
  • Cortana → context-aware help, but siloed
  • Power Platform → low-code “citizen developer”
  • Copilot → finally, LLMs made the vision viable

What Microsoft was trying to achieve

Microsoft wanted:

  • AI embedded everywhere users already work
  • Minimal behavior change from users
  • Trust, compliance, enterprise readiness
  • Incremental productivity gains at massive scale

This is platform thinking—and platforms move carefully.


What Copilot actually is (by design)

Microsoft Copilot is fundamentally:

An AI augmentation layer across Microsoft’s product suite.

It lives:

  • Inside Word, Excel, PowerPoint, Outlook
  • Inside Teams meetings
  • Inside GitHub
  • Inside Windows

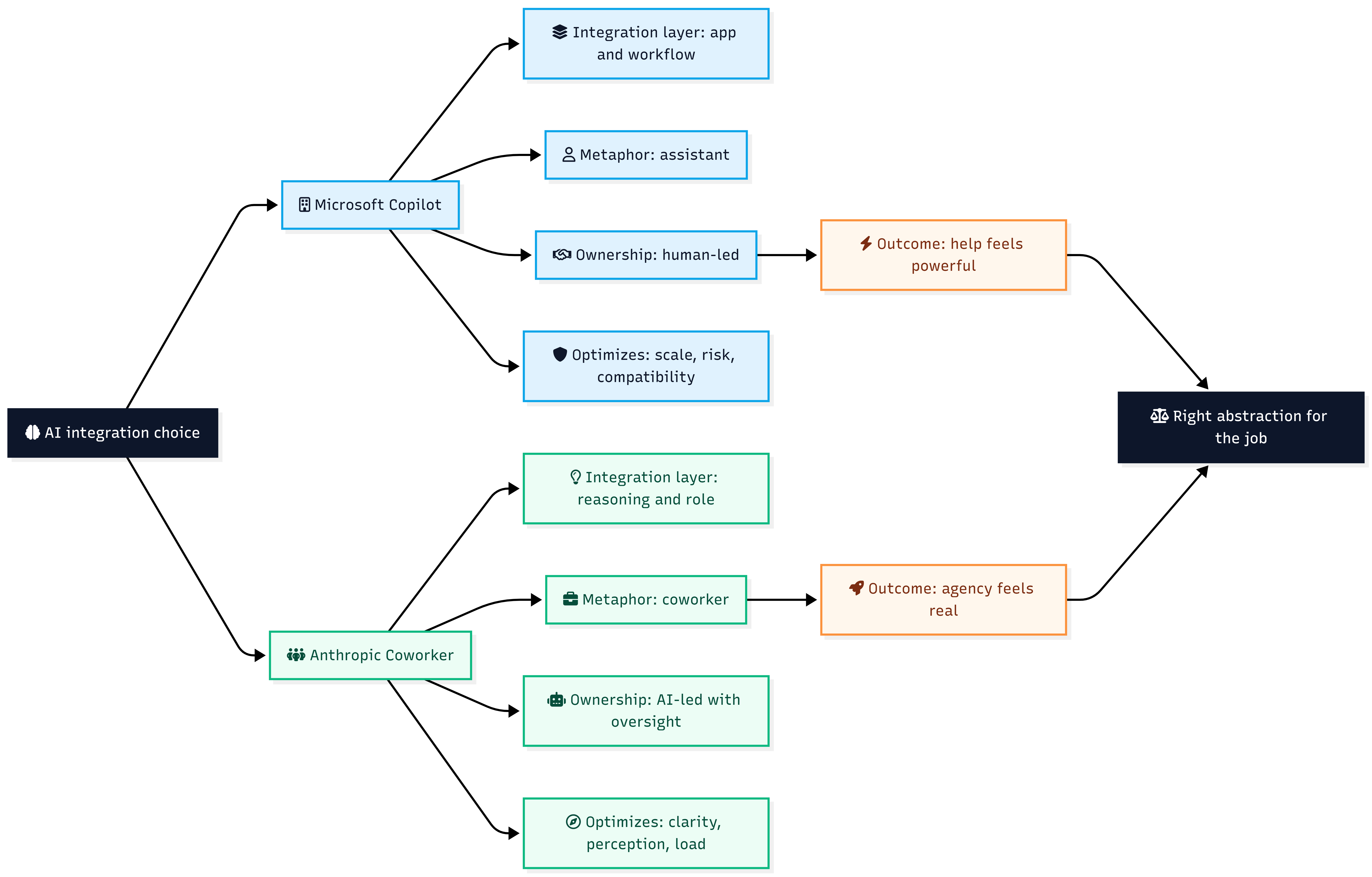
The integration layer Microsoft chose

Copilot integrates at the:

  • Application layer
  • Workflow step level
  • Document / artifact level

This means Copilot:

  • Helps you do your work faster
  • But you remain the orchestrator
  • AI reacts; it doesn’t truly own outcomes

That choice brings safety, control, and adoption—but also limits perceived “agency.”


Anthropic’s move: redefine the unit of value

Anthropic didn’t try to embed AI everywhere first.

Instead, Anthropic reframed the problem:

“What if the AI is not a tool… but a coworker?”

Their “coworker” concept (powered by Claude) implies:

  • Persistent context
  • Role-based reasoning
  • End-to-end task ownership
  • Fewer handoffs between human and AI

The integration layer Anthropic chose

Anthropic integrated at the:

  • Cognitive / reasoning layer
  • Task ownership layer
  • Role abstraction layer

This is why it felt like they achieved in months what others took years to approach.

They didn’t build more features. They changed the mental model.


Why “coworker” landed faster than Copilot

Here’s the crux 👇

Microsoft optimized for:

  • Enterprise scale
  • Risk mitigation
  • Backward compatibility
  • Platform defensibility

Anthropic optimized for:

  • Conceptual clarity
  • User perception of intelligence
  • Cognitive load reduction
  • Narrative simplicity

Outcome:

  • Copilot = powerful, but feels like help
  • Coworker = imperfect, but feels like agency

Perception matters more than raw capability in early adoption.


The real differentiator: abstraction level

Dimension Microsoft Copilot Anthropic Coworker
Core metaphor Assistant Coworker
Integration layer App & workflow Reasoning & role
User effort Prompt + refine Delegate + review
Ownership Human-led AI-led (with oversight)
Enterprise posture Conservative Exploratory

Neither approach is “better.” They solve different organizational anxieties.


Why Microsoft couldn’t (and shouldn’t) move faster

It’s tempting to say: “Anthropic did in months what Microsoft couldn’t in years.”

That’s not entirely fair.

Microsoft carries:

  • Billions of users
  • Regulated industries
  • Legal, compliance, and security constraints
  • Existing UX contracts with the world

Anthropic had the freedom to:

  • Start greenfield
  • Ignore legacy workflows
  • Ship a philosophy, not a platform

Startups change paradigms. Platforms operationalize them.


What this means for leaders and builders

If you’re building or adopting AI, the lesson isn’t about vendors—it’s about design choice.

Ask yourself:

  • Are we adding AI to existing workflows? → Copilot mindset
  • Or are we redefining who owns the work? → Coworker mindset

Most enterprises will need both:

  • Coworker-style agents for ambiguous, high-cognition work
  • Copilot-style assistants for governed, repeatable processes

Final thought

Microsoft has been trying to build the AI coworker for a decade. Anthropic simply named it clearly and started at the right layer.

The next wave won’t be about which model is smarter— It’ll be about who chooses the right abstraction for the job.


Comments

Have a question or a different perspective? Add a comment below.


This site uses Just the Docs, a documentation theme for Jekyll.